Lehrabschlussprüfung am 19. / 20. Februar 2004

 

Meine praktische Arbeit

 

1. Schaltplan zeichnen

 

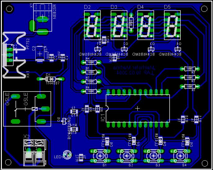
2. Layout erstellen

 

3. Print ätzen und bestücken

 

8 Stunden später sieht das Ganze so aus

 

Im Großen und ganzen bin ich mit meiner Arbeit zufrieden

 

Zeugnis

zurück